Questions about '96 ZJ ignition switch circuits
Thread Starter
Member

Joined: Aug 2016
Posts: 233
Likes: 4
From: Maryland
Year: 1996
Model: Grand Cherokee
Engine: 4.0 I6
Been thinking about changing the ignition switch out for a switch and button setup. JB Weld on the ignition switch finally failed, so today is that day.
As I understand it, there are 7 wires connected to the ignition switch:
That leaves A31 and the brake warning light switch. For A31, I'm wondering if I can just leave it powered (not switched). I don't leave anything plugged into the cigar lighter, I turn off my wipers when not needed, and my radio has a power button of its own (will double check to see if there is any current draw while off). I'm a bit unsure about the BCM input from A31.
Brake warning light switch is also a bit of a mystery. Being grounded only in the START position, it seems like this must just be for testing if the brake warning light is functional by watching for it on startup. If so, eliminating it shouldn't keep the light from lighting up in a situation where there is an issue with the brakes detected.
Anyone able to clarify these last two wires? Or have any input on the project as a whole? Theft isn't really a concern right now, but if that changes I'll just add a hidden cut off switch somewhere.
This is what I'm currently thinking for the starter button: https://www.digikey.com/en/products/...F64011/2116185
Choice of accessory/run switch will depend on how I end up deciding to wire this, but I'm thinking 1-2 of these: https://www.digikey.com/en/products/...WR11AF/1249126
As I understand it, there are 7 wires connected to the ignition switch:
- Two Red/White wires for 12 V input from circuit A1.
- Red/Black wire which is powered in ACC/RUN and controls circuit A31 (BCM input, Radio, Cigar Lighter, Wipers)
- Black/Orange wire which is powered in RUN only and controls circuit A22 (VIC, DLR, Flashers, ABS, Console, etc)
- Blue/Grey wire which is powered in RUN/START and controls circuit A21 (Shift Interlock, Instruments, Airbags, EVAP, TCM, Fuel Pump, AC, PCM)
- Yellow wire which is powered in START and controls the starter motor relay
- Grey/Black wire which is grounded in the START position and provides input to the BCM for the brake warning light switch
That leaves A31 and the brake warning light switch. For A31, I'm wondering if I can just leave it powered (not switched). I don't leave anything plugged into the cigar lighter, I turn off my wipers when not needed, and my radio has a power button of its own (will double check to see if there is any current draw while off). I'm a bit unsure about the BCM input from A31.
Brake warning light switch is also a bit of a mystery. Being grounded only in the START position, it seems like this must just be for testing if the brake warning light is functional by watching for it on startup. If so, eliminating it shouldn't keep the light from lighting up in a situation where there is an issue with the brakes detected.
Anyone able to clarify these last two wires? Or have any input on the project as a whole? Theft isn't really a concern right now, but if that changes I'll just add a hidden cut off switch somewhere.
This is what I'm currently thinking for the starter button: https://www.digikey.com/en/products/...F64011/2116185
Choice of accessory/run switch will depend on how I end up deciding to wire this, but I'm thinking 1-2 of these: https://www.digikey.com/en/products/...WR11AF/1249126
Seasoned Member
Joined: Feb 2016
Posts: 261
Likes: 10
From: Columbus Ohio
Year: 1998
Model: Grand Cherokee
Engine: 5.9L 360 ci
I'm planning a Push-to-Start button also. But it's been a WHILE since I last did any research.
Some crack-heads attempted to steal mine, but were to burnt to realize they were successful. They just needed to turn a screwdriver.
My ignition tumbler is destroyed, but the switch housing (sensors/wiring) is fine. I have been using a screwdriver to start my Jeep for years now.
My understanding was that only the yellow(Starter) wire needs connected to the push button, and the button then grounded. And you still turn your ignition from Off to Run before pressing the button.
The ignition switch assembly is only ~$50 if yours is broken. Auto parts store or Jegs/Summit. I forget where.
Some crack-heads attempted to steal mine, but were to burnt to realize they were successful. They just needed to turn a screwdriver.
My ignition tumbler is destroyed, but the switch housing (sensors/wiring) is fine. I have been using a screwdriver to start my Jeep for years now.
My understanding was that only the yellow(Starter) wire needs connected to the push button, and the button then grounded. And you still turn your ignition from Off to Run before pressing the button.
The ignition switch assembly is only ~$50 if yours is broken. Auto parts store or Jegs/Summit. I forget where.
Thread Starter
Member

Joined: Aug 2016
Posts: 233
Likes: 4
From: Maryland
Year: 1996
Model: Grand Cherokee
Engine: 4.0 I6
I'm planning a Push-to-Start button also. But it's been a WHILE since I last did any research.
Some crack-heads attempted to steal mine, but were to burnt to realize they were successful. They just needed to turn a screwdriver.
My ignition tumbler is destroyed, but the switch housing (sensors/wiring) is fine. I have been using a screwdriver to start my Jeep for years now.
My understanding was that only the yellow(Starter) wire needs connected to the push button, and the button then grounded. And you still turn your ignition from Off to Run before pressing the button.
The ignition switch assembly is only ~$50 if yours is broken. Auto parts store or Jegs/Summit. I forget where.
Some crack-heads attempted to steal mine, but were to burnt to realize they were successful. They just needed to turn a screwdriver.
My ignition tumbler is destroyed, but the switch housing (sensors/wiring) is fine. I have been using a screwdriver to start my Jeep for years now.
My understanding was that only the yellow(Starter) wire needs connected to the push button, and the button then grounded. And you still turn your ignition from Off to Run before pressing the button.
The ignition switch assembly is only ~$50 if yours is broken. Auto parts store or Jegs/Summit. I forget where.
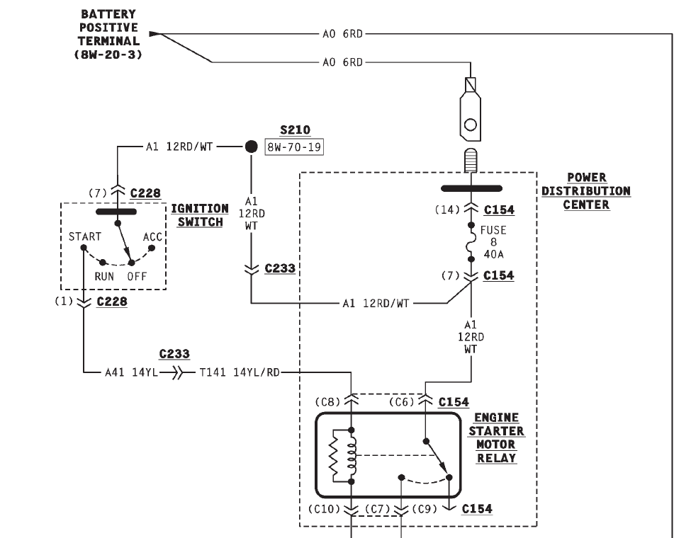
For '96 at least, a starter button would connect 12 V to the yellow wire. I added a wiring diagram for that part below. The button part is pretty straightforward, especially if you aren't worried about having A22 and A31 powered while engaging the starter motor.
One thing I still need to figure out is how to disable the steering wheel lock.
Thread
Thread Starter
Forum
Replies
Last Post
goodyoleboy
Stock XJ Cherokee Tech. All XJ Non-modified/stock questions go here
3
Jul 1, 2023 04:35 PM
Black89
Modified XJ Cherokee Tech
12
Jul 2, 2021 09:59 PM
nokool
MJ Comanche Tech. Stock & Modified.
12
Mar 3, 2017 12:20 PM
DirtyBomb
Stock XJ Cherokee Tech. All XJ Non-modified/stock questions go here
5
Jan 30, 2013 01:12 PM
Currently Active Users Viewing This Thread: 1 (0 members and 1 guests)



