Stock XJ Cherokee Tech. All XJ Non-modified/stock questions go here XJ (84-01)
All OEM related XJ specific tech. Examples, no start, general maintenance or anything that's stock.

O2 sensor issues?

Thread Tools
 
Search this Thread
 
Old May 22, 2019 | 05:12 AM
  #91  
Dave51's Avatar
CF Veteran
5 Year Member
Liked
 
Joined: Jan 2017
Posts: 3,413
Likes: 399
From: Connecticut
Year: 2000
Model: Cherokee (XJ)
Engine: 4.0
Default

Originally Posted by randy61
AC Clutch Relay
#30 is small orange wire
#85 is blue with white stripe
#87A is black wire
#87 is green
#86 is Orange w/ black stripe

There was a reconnection (or wire switching) made on #85 and #87
#85 (original wire is red w/ black stripe), is reconnected to the #87 green wire.
#87 (origina wire is green) is reconnected to #85 red w/ black stripe wire.



Can you clarify this? Looks like the change is 86 and 87. Or the initial identification is different.
Reply
Old May 22, 2019 | 05:41 AM
  #92  
Dave51's Avatar
CF Veteran
5 Year Member
Liked
 
Joined: Jan 2017
Posts: 3,413
Likes: 399
From: Connecticut
Year: 2000
Model: Cherokee (XJ)
Engine: 4.0
Default

Originally Posted by Dave51
...and put everything back where it's supposed to be using the schematic.
And don't forget about the A/C Relay.

Originally Posted by other thread
I jumped my compressor clutch with jumper wires and the clutch is working, just not when turning on a/c from cab. So I'm thinking there is maybe a fuse or a short somewhere from trying to run the aftermarket o2 sensor or when maybe when I experienced the stalling which led me to it change out the o2.
I think by changing those wires around on the AC Relay when you turn on the AC you combine Orange with Orange Black, and both of those should be hot (probe that out).

I think this underscores the need to put everything back the way it was before you fire it up after changes.

But once again I have befuddlement-- why did he change the AC wires around?
Reply
Old May 22, 2019 | 12:22 PM
  #93  
randy61's Avatar
Thread Starter
Member
 
Joined: Apr 2018
Posts: 132
Likes: 1
From: arizona
Year: 1990
Model: Cherokee (XJ)
Engine: 4.0
Default

Originally Posted by Dave51
Can you clarify this? Looks like the change is 86 and 87. Or the initial identification is different.
You are correct, It is 86 and 87.
Reply
Old May 22, 2019 | 01:50 PM
  #94  
randy61's Avatar
Thread Starter
Member
 
Joined: Apr 2018
Posts: 132
Likes: 1
From: arizona
Year: 1990
Model: Cherokee (XJ)
Engine: 4.0
Default

Originally Posted by Dave51
And don't forget about the A/C Relay.


I think by changing those wires around on the AC Relay when you turn on the AC you combine Orange with Orange Black, and both of those should be hot (probe that out).

I think this underscores the need to put everything back the way it was before you fire it up after changes.

But once again I have befuddlement-- why did he change the AC wires around?
Yea, its mind boggling why the AC wires were switched. Those wires are going into the harness but there's no evidence the harness was interrupted. It's like the PO just decided to cut and switch at the relay just for the heck of it.

Since the NAXJA thread my A/C is working, it was stated so in one of my posts there.

Replacing the harness would be a huge logistics nightmare.

If all fails to correct my o2 issue my only option would be to install a wideband sensor. The author, Nick provided information on his website (the following link), an overview of it along with some videos. He has to draw up a wire diagram as soon as he has time.
https://nickintimedesign.com/rem-wideband-converter/
Reply
Old May 22, 2019 | 03:02 PM
  #95  
Dave51's Avatar
CF Veteran
5 Year Member
Liked
 
Joined: Jan 2017
Posts: 3,413
Likes: 399
From: Connecticut
Year: 2000
Model: Cherokee (XJ)
Engine: 4.0
Default

Originally Posted by randy61
If all fails to correct my o2 issue my only option would be to install a wideband sensor.
I think you should try my idea of a kill switch. My thinking is that it is absolutely benign, so if there are any more surprises (I don't think the PO changed the AC wires for no reason) a disaster won't ensue (like frying the ECU).

The next moves need to be carefully thought out.

Besides,you got 3 things there that could fix all the problems.

Also, read my sig:
Reply
Old May 22, 2019 | 07:26 PM
  #96  
randy61's Avatar
Thread Starter
Member
 
Joined: Apr 2018
Posts: 132
Likes: 1
From: arizona
Year: 1990
Model: Cherokee (XJ)
Engine: 4.0
Default

Originally Posted by Dave51
I think you should try my idea of a kill switch. My thinking is that it is absolutely benign, so if there are any more surprises (I don't think the PO changed the AC wires for no reason) a disaster won't ensue (like frying the ECU).

The next moves need to be carefully thought out.

Besides,you got 3 things there that could fix all the problems.

Also, read my sig:
Will see what I find this weekend. If the wires are okay according to the yunkyard relay group then the next step is either the kill switch or pull the switch on the column.
What was the third idea??
Yeah, I read your sig almost everytime I read your reply. I know of people who like to fix things that are not broken... LOL on them.
Reply
Old May 23, 2019 | 07:37 AM
  #97  
Dave51's Avatar
CF Veteran
5 Year Member
Liked
 
Joined: Jan 2017
Posts: 3,413
Likes: 399
From: Connecticut
Year: 2000
Model: Cherokee (XJ)
Engine: 4.0
Default

Do me a favor?

Originally Posted by randy61
I'm using the 1990 Paper Back FSM Volume 1, 2 and 3.
The o2 relay schematic shows 6 wires.
Can you scan/take a picture of that showing the 6 wires? I'm just not seeing any schematic that shows 6 wires, and the ugly orange wire looks like if was shoved in there as a afterthought. Certainly, it's had a hard life, and I think it 's important to figure out why.

The 3 things to address are:
  1. Make sure there are no more additional workarounds, especially within the air conditioner circuit (and near the control switch) and ignition switch;
  2. Make sure the ignition switch works correctly; and
  3. R&R the relays.
IMO this will only be a successful mission if it can be determined why all these workarounds are there. It seems like there's at least one more thing. Have you noticed any mods to the harness under the dashboard?
Reply
Old May 23, 2019 | 01:53 PM
  #98  
randy61's Avatar
Thread Starter
Member
 
Joined: Apr 2018
Posts: 132
Likes: 1
From: arizona
Year: 1990
Model: Cherokee (XJ)
Engine: 4.0
Default

Originally Posted by Dave51
Do me a favor?



Can you scan/take a picture of that showing the 6 wires? I'm just not seeing any schematic that shows 6 wires, and the ugly orange wire looks like if was shoved in there as a afterthought. Certainly, it's had a hard life, and I think it 's important to figure out why.

The 3 things to address are:
  1. Make sure there are no more additional workarounds, especially within the air conditioner circuit (and near the control switch) and ignition switch;
  2. Make sure the ignition switch works correctly; and
  3. R&R the relays.
IMO this will only be a successful mission if it can be determined why all these workarounds are there. It seems like there's at least one more thing. Have you noticed any mods to the harness under the dashboard?
Kind of blurry. But it shows two orange wires in the middle terminal 87A on the o2 relay.

Something to note regarding the relays: From left to right in the following order - AC clutch relay - Power latch relay - Fuel pump relay - o2 relay. The factory tape is still on the middle 2 relays, so nothing should be out of place. The only 2 relays in question are the AC clutch relay and the o2 relay, the factory tape was removed from their corresponding wires.

The Ac clutch relay has 2 wires crossed and reconnected with those 2 blue connectors, and the o2 relay, the large orange wire must have shorted out at some point because 1 inch of the coating is missing. In the middle of that 1 inch of missing coating, the now exposed wire, there was an 1/8th inch piece of coating still on the exposed wire. Upon removing that 1/8 inch piece of coating it was hard and broke off easily. That's what makes me think it had shorted out. The cause of that shorting makes me think it may have come from the ignition switch.

Haven't had a chance yet to look more closely for any rewire jobs under the dash. Doing that now.

The ignition switch seems to be fine, as far as all the dash lights, blinkers, headlights and such works.

The air conditioning and heater works fine.

When I refer to the junkyard jeep relay wiring, and if everything checks out okay as far as wire placement then the ignition switch has to come out as the likely source. Likely would be a short in one of the ignition switch connectors.

What do you mean regarding R&R the relays? Sorry for being ignorant but I looked up R&R and there are over 3 dozen definitions. Not trying to be a smart ***.

I'll post my findings regarding any more apparent work arounds ASAP.

PS

I'm thinking that the o2 issue occurred during the time when I originally started having issues. (Refer to the NAXJA post), because prior to that event I passed emissions with flying colors.

Regarding the on/off switch you recommended for the o2 hot wire at the ignition switch, there are modes of open and closed loop where the computer has to turn the power on and off to the o2 sensor.
Basically while driving, if that fixes the battery drain, I would have to guess when the computer needed to turn that power on and off and do it manually.

Last edited by randy61; May 23, 2019 at 02:05 PM. Reason: correction
Reply
Old May 23, 2019 | 02:00 PM
  #99  
Dave51's Avatar
CF Veteran
5 Year Member
Liked
 
Joined: Jan 2017
Posts: 3,413
Likes: 399
From: Connecticut
Year: 2000
Model: Cherokee (XJ)
Engine: 4.0
Default

"Remove" and then applicable solution- "Repair", "Restore", or "Replace".
Reply
Old May 23, 2019 | 02:36 PM
  #100  
Dave51's Avatar
CF Veteran
5 Year Member
Liked
 
Joined: Jan 2017
Posts: 3,413
Likes: 399
From: Connecticut
Year: 2000
Model: Cherokee (XJ)
Engine: 4.0
Default

Originally Posted by randy61
Regarding the on/off switch you recommended for the o2 hot wire at the ignition switch, there are modes of open and closed loop where the computer has to turn the power on and off to the o2 sensor.
Basically while driving, if that fixes the battery drain, I would have to guess when the computer needed to turn that power on and off and do it manually.
The kill switch would be put in a power supply line to the heater, the one that has been determined to be hot when it shouldn't be. When you get in the jeep turn it on. When you stop, turn if off. If the parasitic draw kills your battery this would be a workaround to stop this.

While Open Loop/Closed Loop and Oxygen Heater should be directly related, since the heater is on when Key Off it is clear that at least some of the time there is a major disconnect (or connect, depending on how you look at it).

But that gives rise to another interesting thought. Is the heater on when the engine is in Closed Loop? If it is, although I don't think that would make a difference in performance, we'd be getting real close to start tearing the harness apart.
Reply
Old May 23, 2019 | 02:45 PM
  #101  
Dave51's Avatar
CF Veteran
5 Year Member
Liked
 
Joined: Jan 2017
Posts: 3,413
Likes: 399
From: Connecticut
Year: 2000
Model: Cherokee (XJ)
Engine: 4.0
Default

Originally Posted by randy61
o2 relay, the large orange wire must have shorted out at some point because 1 inch of the coating is missing. In the middle of that 1 inch of missing coating, the now exposed wire, there was an 1/8th inch piece of coating still on the exposed wire. Upon removing that 1/8 inch piece of coating it was hard and broke off easily. That's what makes me think it had shorted out. The cause of that shorting makes me think it may have come from the ignition switch.
Another avenue of research would be open the harness and follow that wire back to it's origin. There might be signs of the cause of the short and/or a repair.
Reply
Old May 23, 2019 | 03:14 PM
  #102  
Dave51's Avatar
CF Veteran
5 Year Member
Liked
 
Joined: Jan 2017
Posts: 3,413
Likes: 399
From: Connecticut
Year: 2000
Model: Cherokee (XJ)
Engine: 4.0
Default

Originally Posted by randy61
The cause of that shorting makes me think it may have come from the ignition switch.
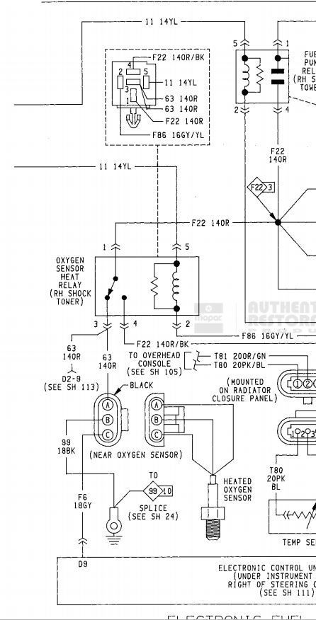
Found the schematic.

I think the short is in the other direction. One 63 14OR goes to the oxygen sensor.




Could 63 14OR and/or the Oxygen Sensor Wiring shorted on the exhaust pipe?
Reply
Old May 23, 2019 | 06:25 PM
  #103  
randy61's Avatar
Thread Starter
Member
 
Joined: Apr 2018
Posts: 132
Likes: 1
From: arizona
Year: 1990
Model: Cherokee (XJ)
Engine: 4.0
Default

Originally Posted by Dave51
Found the schematic.

I think the short is in the other direction. One 63 14OR goes to the oxygen sensor.




Could 63 14OR and/or the Oxygen Sensor Wiring shorted on the exhaust pipe?
I unwrapped the o2 harness all the way back to firewall when I installed different injectors. There was no damage to the o2 wires from the exhaust pipe.

The bigger orange 63 wire that is missing the coating), it is the o2 sensor (power wire).

I used a test light on that large o2 bare 63 wire with all relays in place, including the jumper wire between o2 and FP relays. got power with key off.
I then repeated the test again but this time without the FP relay. Got power.
And then again (no jumper wire and no FP relay), got power.
And of course no power with o2 relay removed (with and without jumper wire).

I see no evidence of further wire tampering under the dash.

Maybe it's a short circuit from the ignition switch. Don't know that because I have almost zero electrical knowledge. o2 relay should only get power from the computer, hence power to the 63 orange wire . I did remove the computer (PITA), and opened it. Nothing looked burned and no loose solder connections. But I supposed that doesn't mean that one of the components didn't crap out.

Will have to see what the junk yard relay holder wires placement looks like. Maybe it holds the key.

.
Reply
Old May 23, 2019 | 07:09 PM
  #104  
Dave51's Avatar
CF Veteran
5 Year Member
Liked
 
Joined: Jan 2017
Posts: 3,413
Likes: 399
From: Connecticut
Year: 2000
Model: Cherokee (XJ)
Engine: 4.0
Default

Originally Posted by randy61
Will have to see what the junk yard relay holder wires placement looks like. Maybe it holds the key.
While you're there might as well take the ignition switch too.
Reply
Old May 24, 2019 | 06:35 AM
  #105  
Dave51's Avatar
CF Veteran
5 Year Member
Liked
 
Joined: Jan 2017
Posts: 3,413
Likes: 399
From: Connecticut
Year: 2000
Model: Cherokee (XJ)
Engine: 4.0
Default

Originally Posted by randy61
Maybe it's a short circuit from the ignition switch. Don't know that because I have almost zero electrical knowledge. o2 relay should only get power from the computer, hence power to the 63 orange wire . I did remove the computer (PITA), and opened it. Nothing looked burned and no loose solder connections. But I supposed that doesn't mean that one of the components didn't crap out..
I believe at one point he did smoke an O2 sensor with the short in the O2 sensor wiring. At least keep that on the table in looking for precipitating causes for the current situation.

I wouldn't necessarily be looking for a short in the ignition switch, it would be more like the connection is hanging up in the switch itself.

Or, Red and Orange have somehow fused together.

Not a bad idea to check the ECU.

In re: power source, I don't believe the computer technically provides power to anything, Oxygen Heater Relay appears normally closed, which would explain why the heater is on all the time if there's incoming power when there shouldn't be. Testing to see if the oxygen heater has no power during closed loop would confirm that the problem is between the relay and the ignition.

I mean, you just have to follow that 14 OR wire back until you find out why it's hot all the time. Or put in a kill switch. Or splice it into something that you know is hot only when Key On.

But I wouldn't leave a workaround in until I KNEW why it's doing what it does.

But that's because I'm OCD.
Reply



All times are GMT -5. The time now is 10:54 AM.